问题举报
智通媒体矩阵
智通财经APP
下载智通财经APP
大路演官网
联系我们
切换繁体
首页
资讯
7x24
行情
数据
日历
路演
主题
分享
微信
分享
QQ
分享
微博
评论
收藏
取消
收藏
首页 >
资讯 >
要闻 >
2022年第八批中央储备冻猪肉收储竞价交易4万吨
作者: 智通编选
2022-05-17 21:02:55
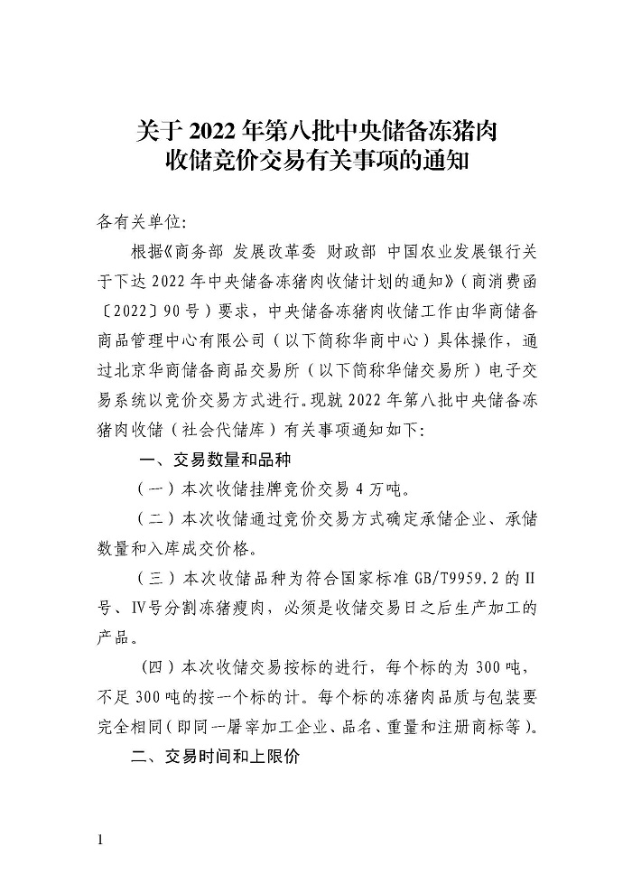
华储网发布关于2022年第八批中央储备冻猪肉收储竞价交易有关事项的通知,本次收储挂牌竞价交易4万吨。
智通财经APP获悉,华储网发布关于2022年第八批中央储备冻猪肉收储竞价交易有关事项的通知,
本次收储挂牌
竞价交易4万吨。
原文如下:
本文编选自“华储网”;智通财经编辑:严文才。
智通声明:本内容为作者独立观点,不代表智通财经立场。未经允许不得转载,文中内容仅供参考,不作为实际操作建议,交易风险自担。更多最新最全港美股资讯,请点击
下载智通财经App
分享
微信
分享
QQ
分享
微博
收藏
取消
收藏
相关阅读
2022年第七批中央储备冻猪肉收储竞价交易4万吨
2022-05-10 21:08
智通编选
发改委:国家拟开展年内第四批中央冻猪肉储备收储工作
2022-04-08 18:15
智通编选
板块异动 | 年内第三批中央冻猪肉收储将启动 猪肉概念股震荡走强
2022-03-29 10:36
楚芸玮
发改委:国家将启动年内第三批中央冻猪肉储备收储工作
2022-03-15 09:50
智通编选
2022年第二批中央储备冻猪肉收储竞价交易3.8万吨
2022-03-07 19:35
楚芸玮