智通财经APP获悉,据港交所12月19日披露,环球园艺有限公司(简称:环球园艺)向港交所主板提交上市申请,招银国际为其独家保荐人。招股书提到,根据灼识咨询的资料,环球园艺为装饰性塑料花盆行业按2024年收入计的全球最大制造商(市场份额为4.6%),装饰性塑料花盆行业是装饰性花盆行业的子分部(按收入计,约占装饰性花盆市场51.1%)。环球园艺亦为2024年按收入计中国花盆制造商中最大的出口商。

公司简介
据招股书,环球园艺为装饰性园艺产品的顶尖制造商及出口商,主打适用于户内外的装饰性塑料花盆。公司通过长期的商业关系,为北美的大型大众商品及家居装修零售商供货,包括劳氏、沃尔玛、山姆会员店及开市客(Costco)。于往绩记录期,大部分收入来自向美国销售,另外向加拿大、墨西哥及澳大利亚销售。环球园艺目前在中国经营五间生产厂房。此外,该公司已在柬埔寨设立生产厂房,目前处于准备阶段。该公司以一体化方式管理产品设计、模具开发、材料采购及制造工艺。
环球园艺的产品包括户外装饰性花盆(直径一般为12英吋以上)、户内装饰性花盆(直径一般为12英吋以下)及其他园艺产品。凭借覆盖中国及柬埔寨六家生产厂房的规模产能,公司受益于高成本效益的生产、出口韧性及与客户的深入互动,使其发展为装饰性塑料花盆供应链中的重要全球参与者,在该领域拥有领先地位。环球园艺的产品获EQA认证,并经BSCI及SCAN计划审计且符合RCS标准。
环球园艺主要生产适用于户内外的装饰性塑料花盆,构成公司的产品组合的核心。户外装饰性花盆一般直径为12英吋以上,适合露台及花园,而户内装饰性花盆一般直径为12英吋以下,用于户内装饰及内部摆设。除花盆外,环球园艺亦生产一系列其他园艺产品,包括简易花盆、抗压树脂花盆、托盘、自动浇水花盆、垂直园艺产品及水管收纳盆,使其能够覆盖更广泛的应用场景,涵盖家庭园艺、景观美化及季节性装饰等领域。
财务资料

收入
公司于2022年度、2023年度、2024年度、2025年截至6月30日止六个月分别录得收入约为4.23亿港元、3.58亿港元、4.74亿港元、1.86亿港元。
年/期内利润
公司于2022年度、2023年度、2024年度、2025年截至6月30日止六个月分别录得年/期内利润约为8261.2万港元、7972.5万港元、12604.1万港元、3388万港元。
毛利
公司于2022年度、2023年度、2024年度、2025年截至6月30日止六个月分别录得毛利约为2.12亿港元、2亿港元、2.82亿港元、1.12亿港元。
行业概览
全球园艺市场在过去的几年中蓬勃发展。按零售额口径统计,全球园艺市场从2020年的916亿美元增长至2024年的1,046亿美元,复合年均增长率(CAGR)达到3.4%。这一增长轨迹反映了全球范围内,尤其是在后疫情时代,人们对家居美化和“庭院经济”持续投入的热情。

未来,庭院经济持续扩大带动全球园艺市场稳定增长,整体市场预计将从2024年的 1,046亿美元增长至2029年的1,280亿美元,期间复合年均增长率为4.1%。在所有产品类别中,园艺花盆约占7.1%的市场份额,预计2024年至2029年复合年均增长率将达到6.9%,是驱动整体市场增长的核心动力。
同时,随着“庭院经济”的兴起和人们对居住环境美化需求的提升,装饰性园艺产品愈加受到全球消费者青睐。2024年全球装饰性园艺产品市场规模已达340亿美元,预计到2029年将增长至471亿美元,期间复合年均增长率约为6.7%,显示出强劲且可持续的增长动力。其中,北美作为主要核心市场,规模占全球市场比例约45.0%。

董事会资料
董事会由六(6)名董事组成,包括三(3)名执行董事及三(3)名独立非执行董事。


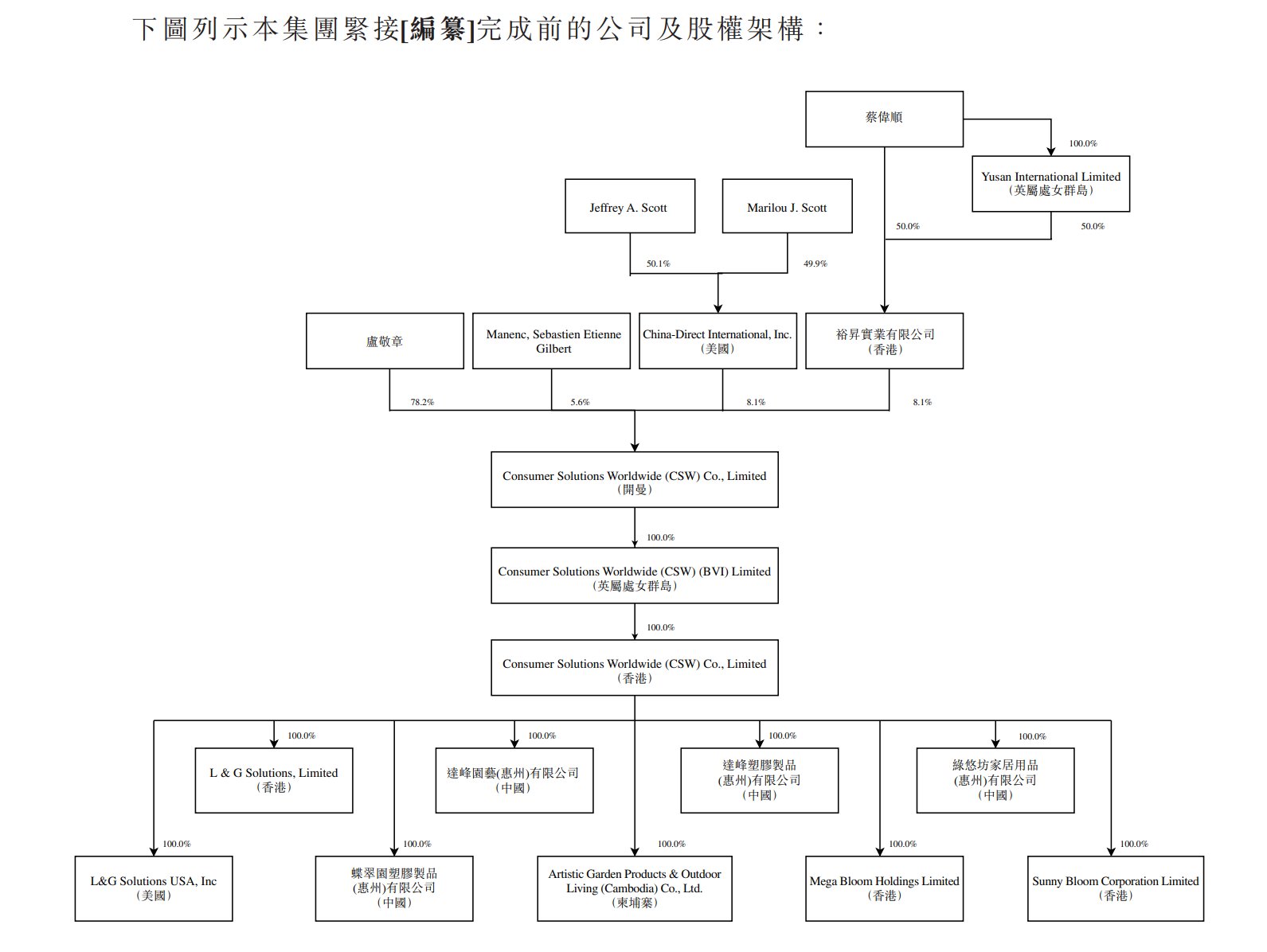
股权架构
截至最后实际可行日期,卢敬章先生持有公司合共78.2%已发行股本的权益并控制该等股本。因此,卢先生为控股股东。
裕升实业有限公司分别由Yusan International Limited及蔡伟顺先生拥有50%及50%的权益。Yusan International Limited则由蔡伟顺先生全资拥有。因此,就证券及期货条例而言,Yusan International Limited及蔡伟顺先生各自被视为于裕升实业有限公司所持有股份中拥有权益。


中介团队
独家保荐人:招银国际融资有限公司
行业顾问:灼识行业咨询有限公司
独家保荐人及法律顾问:霍金路伟律师行、嘉源律师事务所
公司法律顾问:德同国际有限法律责任合伙、李伟斌律师行、通商律师事务所、Harney Westwood & Riegels、Rajah & Tann Sok & Heng Law Office、Nixon Peabody LLP
核数师及申报会计师:德勤‧关黄陈方会计师行
合规顾问:芒果金融有限公司