智通财经APP获悉,据港交所12月17日披露,新奥天然气股份有限公司(简称:新奥股份)向港交所主板递交上市申请,中金公司为其独家保荐人。新奥股份(600803.SH)曾于今年6月16日向港交所递交过上市申请。

招股书显示,新奥股份是中国最大的民营天然气企业及在所有市场参与者中排名第三的天然气企业,覆盖天然气全产业链。公司以天然气全场景作为基础,持续深化天然气产业链一体化布局。
同时,公司围绕客户在不同场景下对低碳用能、可持续高效用能以及品质生活等的需求,不断拓展泛能、智家等业务版图,已成功打造新的增长点,并不断加强数智化能力建设,致力于成为全球能源转型的领军企业。
公司提供全套业务及服务,主要包括天然气销售业务(包含天然气零售、天然气批发及平台交易气);泛能业务;智家业务;工程建造与安装;及基础设施运营,业务覆盖全国各个地区。于往绩记录期间,公司的大部分收入来自国内业务及运营。
天然气销售业务涉及向客户销售天然气,分为天然气零售业务、天然气批发业务、平台交易气业务三个子分部。于2022 年、2023年、2024年以及截至2024年6月30日及2025年6月30日止六个月,公司的大部分收入来自天然气销售业务,分别占总收入的82.3%、79.3%、78.9%、78.2%及81.0%。
泛能业务为公司第二大收入贡献来源。收入主要来自向客户提供的泛能服务,主要包括供应能源,如电力、蒸汽或热能;提供泛能解决方案,如相关能源系统或设备的优化/更换;及其他能源相关服务,如相关能源基础设施的持续运维服务。
公司的泛能业务从用户需求出发,以能量全价值链开发利用为核心,因地制宜,提供清洁能源优先、多能互补、用供一体的综合能源解决方案并落地实施和运营。于2022年、2023年、2024年以及截至2024年6月30日及2025年6月30日止六个月,分别占总收入的8.2%、11.0%、11.8%、12.9%及10.8%。
公司在清洁能源行业拥有上中下游一体化的业务组合,主要采用贯穿天然气整个价值链的垂直整合业务模式。
上游而言,公司积极与国内、国际资源商获取优质海内外长协资源,构建可灵活分配的多源天然气资源池,目前已签署海外长协超1,000万吨/年,根据弗若斯特沙利文,公司是中国海外LNG长协合同量最大的民营企业。
中游而言,公司持有的舟山 LNG接收站2018年正式投产,是国家能源局核准的首个由民营企业投资的大型LNG接收站项目,根据弗若斯特沙利文,2024年公司持有的舟山LNG 接收站年实际处理能力达750万吨,为同期中国的民营第一大LNG接收站。随着三期工程于2025年8月建成投产,舟山LNG接收站实际处理能力已达至1,000万吨/年以上。
下游而言,公司拥有庞大坚实的客户基础,截至2025年6月30日服务超过3,200万户居民用户及29万个工商业客户,根据弗若斯特沙利文,按2024年零售销气量,公司为中国最大的民营城燃企业。
财务资料
收入
于2022年度、2023年度、2024年度、2025年截至6月30日止六个月,公司分别录得收入1461.13亿元、1378.41亿元、1317.15亿元以及644.89亿元。
利润
于2022年度、2023年度、2024年度、2025年截至6月30日止六个月,公司分别录得年度/期间溢利110.73亿元、125.3亿元、99.44亿元以及47.02亿元。

毛利率
于2022年度、2023年度、2024年度、2025年截至6月30日止六个月,公司对应毛利润率为14%、13.6%、13.7%、14.2%。

行业概览
全球天然气行业市场规模分析
天然气是当前全球一次能源结构中的关键支柱,在化石能源中以其更高的清洁性、效率性和适应性受到高度重视。
全球天然气消费量从2020年的约38,228亿立方米增长至2024年的约42,120亿立方米,复合年增长率约2.5%。新兴经济体对清洁能源的需求增长是推动全球天然气消费扩张的主要驱动力。中国为全球第三大天然气消费国,2024年,中国天然气消费量达4,261亿立方米,占全球天然气消费量的10.1%。
在供给端,全球天然气产量从2020年的约38,537亿立方米增长至2024年的约 41,900亿立方米,复合年增长率约2.1%。中国天然气产量从2020年的1,925亿立方米增长至2024年的2,464亿立方米,复合年增长率约6.4%。

中国天然气产业链主要包括:1)上游气源、2)中游储运(管道、LNG接收站和储气库)与调峰、及3)下游分销与终端应用(居民、工业、商业、发电等)。
上游气源供应规模分析
中国天然气市场呈现出多元化的供应格局。2024年,中国天然气总供应量达约 4,279亿立方米,从2020年到2024年的复合年增长率为约6.5%。其中,中国天然气的产量为约2,464亿立方米,占总供应量的57.6%,而中国的天然气进口量达到约1,815亿立方米,占总供应量的42.4%。

中游基础设施规模分析
中国长输天然气管道总里程从2020年约110.0千公里增长至2024年约128.0千公里,复合年增长率为3.9%,其增长主要由于天然气“一张网”战略的深化,例如西气东输工程、中俄东线等重点工程的推进。
中国LNG接收站设计处理能力从2020年约8230万吨/年增长至2024年约1.56亿吨/年,复合年增长率为约17.5%。

下游销气规模分析
2024年,随着中国天然气供给端的不断完善,中国天然气消费量从2020年的约3,240亿立方米增长至2024年的约4,261亿立方米,复合年增长率为约7.1%。中国天然气下游消费结构呈现出由依靠居民增长驱动,转向以工商业和电厂为主的增长驱动趋势。预计中国天然气消费量将于2030年增长至约6,008亿立方米。

董事会资料
董事会由11名董事组成,包括6名执行董事、1名非执行董事及4名独立非执行董事。


股权架构
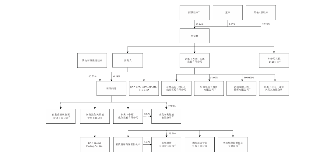
截至2025年12月8日,公司执行董事王玉锁先生合共于2,243,449,808股A股拥有权益(其中约1,911,750股A股由王玉锁先生直接持有,约2,241,538,058股A股透过王玉锁先生控制的实体持有),占已发行股本总额约72.44%及公司股东会投票权约72.47%。


中介团队
独家保荐人:中国国际金融香港证券有限公司。
公司法律顾问:关于香港法律:苏利文•克伦威尔律师事务所(香港)有限法律责任合伙;关于中国法律:北京国枫律师事务所。
独家保荐人法律顾问:关于香港法律:司力达律师楼;关于中国法律:嘉源律师事务所。
申报会计师:国卫会计师事务所有限公司。
核数师:中喜会计师事务所(特殊普通合伙)。
行业顾问:弗若斯特沙利文(北京)咨询有限公司上海分公司。
合规顾问:新百利融资有限公司。